汽车行业垂类大模型知识引擎
优化企业全周期运营,促进业务成功。
赋能企业决策,以数据智能提升业务效能。
“以用为建”,让数据所见即所得。
多源融合、多维容错、多法替用、多案并举
助力车企快速,高效实现业务收益增长
实现车企各部门间数据共享、保障数据价值和数据安全
分析市场动态,洞察客户需求,制定有效策略
预测市场需求、管理和优化销售线索和销售⽹络。
数据挖掘与私域运营,增强客户满意度与业务增长
全链路AI赋能、给予全方位、多层次的⼀站式解决方案
赋能数据驱动,助力企业数据资产价值释放
整合银行存量客户与社交平台获客,为主机厂给予增量金融客户;结合数智化营销与AI决策能力,实现7*24小时智能服务及1V1跟单,打造全国闭环金融业务。
汽车厂商与客户建立直接联系,实现个性化、高效和紧密互动的一种营销和销售方式。
最新鲜的高科新闻
数据为先、客户为本、创新驱动
让你的未来更精彩
分析产品详情,定制专属方案
中大型企业客户案例
数据标签
服务企业
发布时间:2024年09月14日 20:01
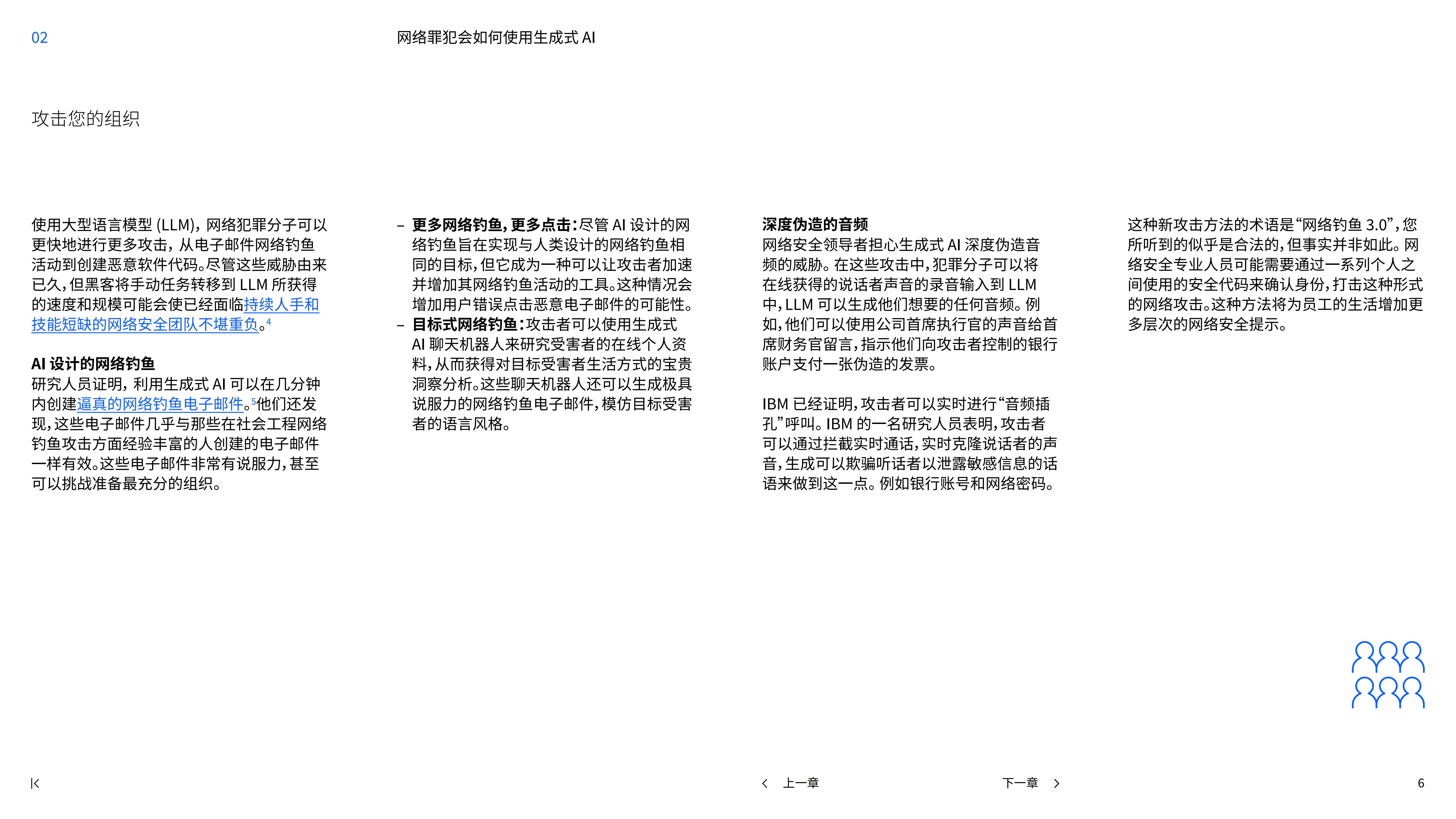
网络安全领导者正面临着生成式 A1的挑战。当他们的组织尝试这种变革性科技时,虽然这项科技可以有助于整个企业的生产力大幅提高,但他们必须控制生成式 AI 可能带来的潜在风险和威胁。
中国新能源汽车市场研究报告
未来已来:AI组织进化论
扫一扫,立即关注我们
售前咨询:
400-085-0899
商务合作:
info@lyllrc.com
市场合作:
pr@lyllrc.com
地址:北京市海淀区上地9街9号数码科技广场北楼5层508
地址:上海市嘉定区博园路7575号
地址:广州市黄埔区黄埔东路1080号黄埔万科中心T1幢1501
地址:重庆两江新区星光大道62号海王星科技大厦C区5楼
地址:长春市南关区恒兴国际城2号楼1515A
地址:苏州市相城区阳澄湖国际科创园1号楼A座1416
Copyright © 2025 北京k8凯发技术有限公司 All Rights Reserved 版权所有
申请试用
服务热线
关注我们
置顶
提交信息后,专属顾问将会在1个工作日内与您取得联系
全链路线索转化智能平台
k8凯发智慧决策平台
客户数据管理平台
数据合规平台
车联网智慧决策平台
车联网场景变现平台
市场域
销售域
服务域
制造域
数据治理
运营赋能增长
请仔细阅读我们的《隐私政策》,我们收集您的个人信息仅用作建立联系并给予更好的服务。 勾选框代表您已阅读并同意隐私政策中的条款和条件。
本站点使用Cookies,继续浏览表示您同意我们使用Cookies。Cookies和隐私政策